ふる協エンブレム  ふる協ロゴみんなで創る。。。  柏市富勢地域ふるさと協議会

当協議会定期総会


  •  毎年一回、5月を基準として開催する。

  •  前年度の活動報告、決算書および当年度の活動計画・予算案、 役員の承認・選出を行う。

  •  代議員総会とし、当協議会役員・委員、各町会・自治会長のほか
     富勢地域関連団体の長、およそ150名によって構成する。

  •  主管: 事務局

 

    令和2年度定期総会  (5月23日開催予定を中止し、「書面総会」として実施)

令和2年5月23日に開催予定の「令和2年度富勢地域ふるさと協議会総会」は、千葉県が、国の『新型コロナウイルス感染症対策本部』の定める緊急事態宣言を解除する客観的基準を満たすことができなかったことから、特定警戒都道府県に指定されたままになっています。そこで、皆様方のご出席による会議を見合わせ、議案承認を文書でいただき決議していくことといたしました。

令和2年度総会(書面総会)案内へのリンク

   

令和2年度総会資料

 







   令和元年度定期総会 令和元年5月25日(土) 布施近隣センター会議室

 

令和元年度定期総会が5月25日(土) 14:00~ 布施近隣センター会議室で開催されました。

総会開催に先立ち、
平成30年度「学区内児童交通安全指導ボランティア」活動に尽力された4氏と、
当協議会副会長で今回退任する長嶺 寛氏に表彰状と記念品を贈呈し、その功績を讃えました。

柏市富勢小学校学区内  安室 洋子さん  土井 一雄さん

柏市富勢東小学校学区内 吉田 康二さん  新原 常雄さん

R01GenAssy-1

定期総会は、総数141名 出席者70名 委任状8通 合計78名で、過半数の出席により成立しました。議長は規約第16条により、会長が行い各議題が審議されました。

第1号議案  平成30年度 事業報告               
第2号議案  平成30年度 決算報告               
第3号議案  平成30年度 会計監査報告           
第4号議案  2019年度 事業計画案                      
第5号議案  2019年度 収支予算案                
第6号議案  2019年度 役員の選出                
第7号議案  2019年度 会則の変更                

各議案とも、提案説明のあと、質疑応答を経て、拍手多数により承認・可決されました。

令和元年度の役員は次のとおりです。

 役 職 名  氏 名              地区 各地区長の所属町会・自治会名  氏 名
会 長 後藤  A 寺山町会 藤原 清
副会長   柳  義勝  B 布施新町町会 小林 清英 
手塚 建二  C 前原町会 坂巻 清
涌井 正幸 D 高野台町会 土井 一雄
会 計 宮崎 昭政 E ウインザーハイム北柏ガーデン自治会 6/1選任予定
会計監査  伊藤  F 根戸中町会 杉本 定夫
坂巻 満夫 G 北柏町会 西 圭介
事務局   秋山 宏夫 行政関連
4団体代表
柏市富勢地区青少年健全育成推進協議会 坂巻 勝
関口 一三 柏市富勢地区民生委員児童委員協議会 山口 正美
井出 治之 柏市シニアクラブ連合会富勢支部 氣田 正夫
総務部 部長 秋山 宏夫 柏市民健康づくり推進員 飯田 万里子 
福祉事業部 部長 山口 正美           
 福祉事業部 事務局長 村上 邦子
防災防犯部 部長 村山 桂三
文化部 部長 増野 晴康
体育部 部長 坂巻 勝
環境部 部長 後藤 昭 
 
 
  令和元年度 定期総会会場の風景  
R01GenAssy-2 R01GenAssy-3 R01GenAssy-4
R01GenAssy-5 R01GenAssy-6 R01GenAssy-7

 以下1号議案(事業報告)と4号議案(事業計画)をPDFで掲載します。下のリンクをクリックしてください。

    平成30年度事業報告及び2019年度事業計画 へのリンク


  
   ナビこのページの先頭

 

平成30年度定期総会 平成30年5月26日(日) 布施近隣センター会議室

平成30年度定期総会が平成30526() 13:30~ 布施近隣センター会議室で開催されました。

総会開催の前に平成29年度「学区内児童交通安全指導ボランティア」活動に尽力されました6氏に表彰状と記念品を贈呈し、その功績を讃えました。

柏市富勢小学校学区内  ・山川 紘さん   ・田嶋 泰子さん ・山中 信彦さん
柏市富勢東小学校学区内 ・内山 恵美子さん ・斎藤 芳子さん ・小西 正子さん
学区内児童交通安全指導ボランティア活動に尽力されて表彰された方々(2名欠席)








総会は、総数146名 出席62名 委任状67通 合計129名で成立しました。
来賓として、布施近隣センター所長、地域支援課長、地域支援課
2名、富勢保育園・高野台保育園から各1名出席されました。
29年度事業報告・決算報告並びに30年度事業計画・予算・役員について、原案どおり承認可決しました。

議事終了後、下記について「その他報告」として、関係者から説明がありました。

・柏市立病院・現地建替え問題について
・市社協富勢地域いきいき♡センターにについて
・富勢地域安心ナビについて
・消費生活センターより

GenAssy2018-1

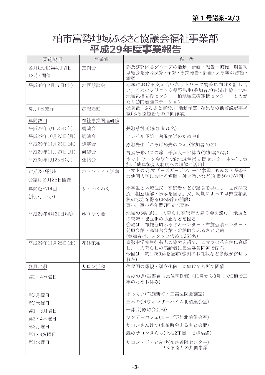
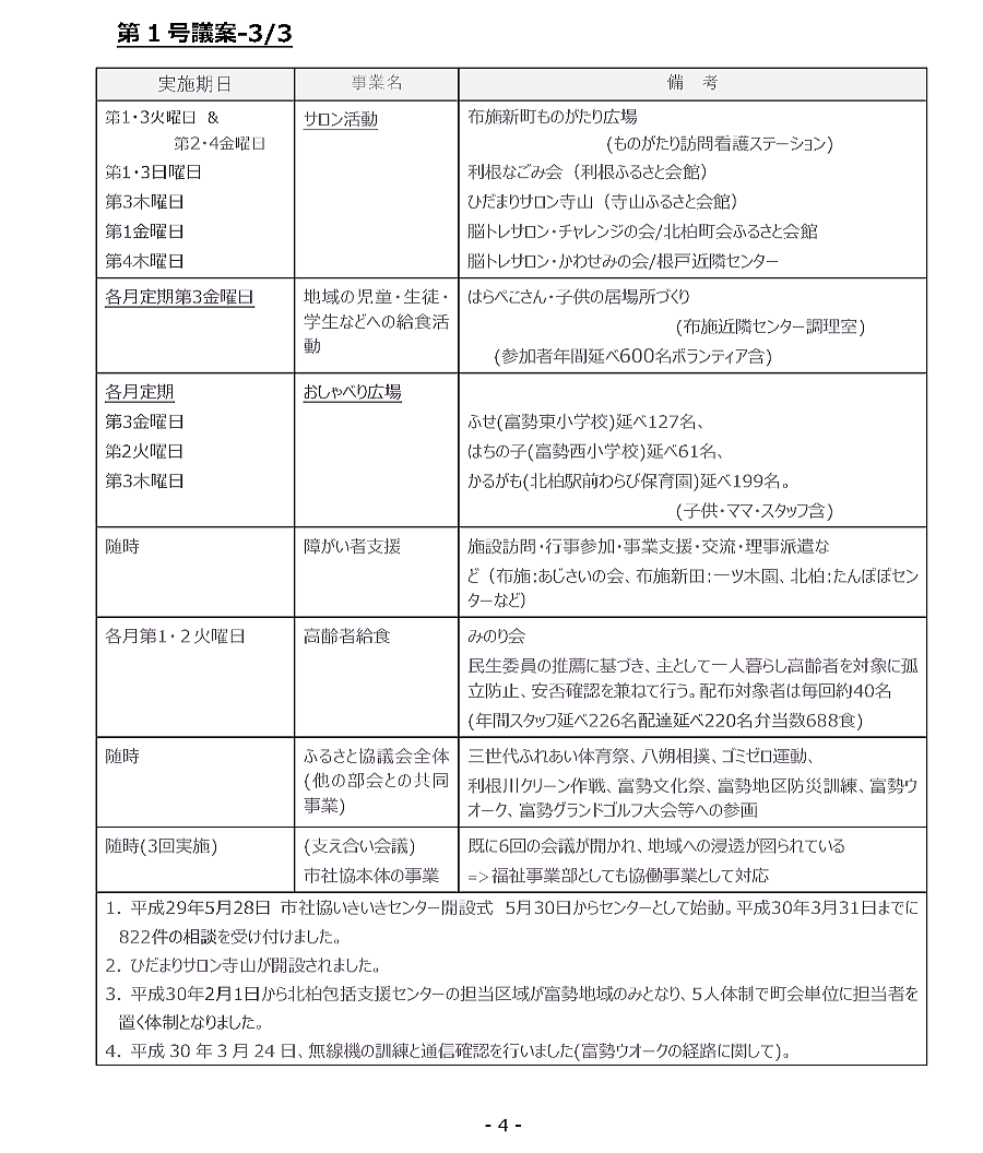
平成29年度事業報告の詳細は、次の通りです。
(30年度事業計画および選出役員については、新着情報 広報「ふるさと富勢」平成306月号をご覧下さい)

 GenAssy2018-2
GenAssy2018-3
GenAssy2018-4

協議会事業部長の皆さん 町会・自治会長の皆さん 病院問題について いきいき♡センターと支え合い会議

ナビこのページの先頭

平成29年度定期総会 平成29528日(日)布施近隣センター会議室

平成29年度定期総会が平成29年5月28日()13:30~ 布施近隣センター会議室で開催されました。

  1. 平成29年度役員
  2. 平成29年度事業計画
  3. 福祉事業部所管(柏市社会福祉協議会)

総会開催の前に富勢地域ボランテイア功労者として、地域3校の通学路において、児童の安全確保に貢献された方々の表彰式を行いました。

  • 柏市立富勢小学校: ・石川 忠さん ・川口 光雄さん・受川 由美子さん
  • 柏市立富勢東小学校:・高橋 千穐さん・佐藤 順さん ・田中 洋巳さん
  • 柏市立富勢西小学校:・熊谷 正二さん

また、13:00~布施近隣センターに設置される「富勢地域いきいきセンター」の開設式が行われました。


RegGM1 RegGM2

RegGM3 RegGM4 RegGM5

RegGM6 RegGM7 RegGM8

 平成29年度役員

役 職 名

氏 名

       
      

役 職 名

氏   名

 会   長

後 藤   敏

A 地区長

藤原 清 (寺山町会)

 副 会 長

柳   義 勝

B 地区長

柴田 脩(布施新町自治会)

手 塚 建 二

C 地区長

岩淵 敬一(宿連寺町会)

長 嶺   寛

D 地区長

三上 謙吾(高野台町会)

涌 井 正 幸

E 地区長

下田 孝一郎(コープ野村)

 事務局長

柳   義 勝

F 地区長

鈴木 貴 (北柏台町会)

 事務局員

秋 山 宏 夫

G 地区長

鈴木 由広(北柏町会)

 事務局員

関 口 一 三

行政関連団体4団体

 会  計

宮 崎 昭 政

総務部 部長

秋 山 宏 夫

柏市富勢地区青少年健全育成推進協議会

福祉事業部部長

山 川   紘

代表

坂 巻  勝

同 事務局長

布 施 紘 代

柏市富勢地区民生委員児童委員協議会

防災防犯部部長

村 山 桂 三

代表

山 口 正 美

文化部 部長

増 野 晴 康

柏市老人クラブ連合会富勢支部

体育部 部長

坂 巻   勝

代表

氣 田 正 夫

環境部 部長

高 北 博 光

柏市民健康づくり推進員

会計監査

伊 藤   毅

代表

飯 田 万里子

坂 巻 満 夫

 

 


 平成29年度事業計画

平成29年度

活 動

活動担当部

毎月末金曜日

「ふるさと富勢」8000部発行作業

総務部

毎月第1水曜日

サロン・ド・とみせ  ふれあい会を開催

総務部・サロン

毎月第3土曜日

健康柏おどり開催(布施近隣センター和室にて)

体育部

512日(金)

総務部視察研修バスの旅

総務部

528日(日)

定期総会 (柏市富勢地域ふるさと協議会)

事務局

528日(日)

ゴミゼロ運動

環境部

63日(土)

グランドゴルフ大会 (21町会・自治会チーム)

体育部

7月~8

富勢地域夏祭り開催  町会・自冶会

文化部

721()

防災研修会

防災防犯部

9月16()

役員・理事総合会議

事務局

9月 日(未定)
 健康講座
 
 総務・地域づくり
10月7日(土)  
第23回八朔相撲大会

 実行委員会
10月22日(日)  
29年度三世代ふれあい体育祭

 実行委員会

1021日(土)

文化祭  音楽発表会

文化部

102829

文化祭  文化展

1028日(土)

文化祭  囲碁・将棋大会

1029日(日)

文化祭  陶芸体験

115日(日)

文化祭  芸能大会

1112日(日)

第29回利根川クリーン作戦

環境部

1119日(日)

富勢地区自主防災訓練

防災防犯部

  平成30

 

 

120日(土)

柏市富勢地域ふるさと協議会 新年会

総務部

121日(日)

救命講習会 布施近隣センターにて

防災防犯部

217日(土)

役員・理事総合会議

事務局

324日(土)

富勢ウオ―ク

体育部

 

 福祉事業部所管(柏市社会福祉協議会)

実施期日

事業名

備 考

各月(原則)第4月曜

13時~

定例会

部及び部内各グループの活動

事業計画・実施報告・協議。期初は総会を兼ね事業報告・決算・事業計画・予算・人事等の審議・承認。

実施日未定

地区懇談会

地域で取り上げるべき課題(全体事業を進めていく中で、開催時期・内容を決定)についての話し合い。

毎月1日発行

企画・広報活動

機関紙「ふるさと富勢」に活動予定・結果その他解説記事等掲載(ふるさと協・総務との共同作業)。

*いきいきセンター開設に伴い、新規事業の検討。

年間数回

 

 

*年間3回程度

福祉事業関連研修

研修会・講習会・出前講座等

部外会議への参加など

支え合い問題、認知症予防・対応、フレイル予防、障がい者関連事項、災害時関連事項等々に係わるテーマ等について。

ネットワーク会議(北柏地域包括支援センター主催)。

定期及び随時

ボランティア活動

トマトの会(定例会議/原則・各月28日)
随時訪問:マザーズガーデン、一ツ木園、もみのき喫茶その他個人宅における傾聴・付き添いなど。

年間延べ14

(東小・西小)

ザ・わくわく

小学生と地域住民・高齢者などが給食を共にし、世代間交流・理解・伝承を図る(時期によっては、県立柏高校の協力あり)、又、東小については新企画も検討。

平成29421日(金)

ゆうゆう会

地域の5会場に一人暮らし高齢者の昼食会を設け、地域との交流・孤立化の防止などを図る。

会場は、布施新町ふるさとセンター・布施新田会館・前原会館・高野台会館・北柏会館の5か所(参加予定者は、スタッフ含めて250名前後)。

平成2911月末頃

*学校とも相談の上、決定

花鉢配布

富勢中学校生徒有志の協力を得て、ビオラの花を鉢に育成し、一人暮らし高齢者宛民生委員同道で配布。

*花の育成方法・配布対象者等については、要検討。

 BackToHPTop ナビトピックス先頭へ   ナビこのページの先頭 ナビ次ページへ 
 取材・編集発行 柏市富勢地域ふるさと協議会 総務部 柏市布施1196-5 布施近隣センター内  
FAX (04)7132 3107